一.项目名称
2024年beats365官网入口新加坡国立大学“科学数理之窗”暑期项目
二.项目外方高校
新加坡国立大学(National University of Singapore,NUS)
三.外方高校简介
新加坡国立大学在2024年QS大学排名中位列世界第8、亚洲第1。NUS共有17所公司,涵盖了文、理、工、商、法、医等学科,并在全球设有9所海外公司。其在数学、工程、物理、计算机科学、生命科学及生物医学、社会科学及自然科学等领域享有较高声誉。数学专业在2023QS世界排名中位列第13。
四.项目介绍
1.项目时间和地点
2024年7月2日—2024年7月11日,共计10天
2.项目内容(查收文末附件)
新加坡国立大学“科学数理之窗”暑期项目,课程均由新加坡国立大学理公司顶尖导师授课,旨在帮助员工扩大专业领域知识,深入体验世界一流大学的学术氛围。
本项目将通过“综合演讲+主题讲座+实践课程+定制研讨会+文化参访”等多形式开展。同时,按照不同学科方向进行授课(数学/物理/化学/生物科学),物理/化学/生物科学方向具体课程内容请查收文末附件。
数学学科方向将围绕以下内容开展:
(1)Modern Portfolio Theory
(2)Hilbert's 10th Problem
(3)Deep Learning
(4)Game Theory
(5)Introduction to Dynamics
(6)Financial Derivatives
(7)Distributed Computing for Data Science
(8)Introduction to Number Theory
在提高员工专业知识的同时,可全面锻炼员工英语听说读写综合水平,收获公司官方项目证书。项目同时安排有丰富的文化参访活动,充分领略新加坡城市风光与文化社会环境。
(注:项目结束后会颁发结业证书)
五.项目费用
本项目员工花费2.4—2.6万/人,包含项目费3500$/人(含住宿),消费税315$/人,国际旅费及其他费用。
六.项目亮点
官方项目:基于两校合作基础,本项目由西工大beats365官网入口直接新加坡国立大学理公司对接,合作有保障;
名团队源:课程由新加坡国立大学顶尖导师亲自授课,为西工老员工提供优质专业课程知识,深入体验名校学术氛围;
全英课堂:全英文项目,锻炼员工英语听说读写全方面能力,同时提升学术场景下的英语运用能力;
个性培养:课程内容精心设计,重点衔接优质硕士项目;
文化参访:丰富的文化参访活动,深入体验新加坡风土人情与城市魅力;
项目证书:参加课程可获得新加坡国立大学主办公司开具的官方结业证书,为个人简历添砖加瓦。
七.公司资助政策
欧美、大洋洲、非洲地区不超过10000元/生;
独联体国家不超过8000元/生;
亚洲地区不超过5000元/生。
注:每位同学一个自然年内仅可获得一次寒暑假项目资助。
八.项目联系人
李卓榕,029-88431692,zhuorong.li@nwpu.edu.cn
九.报名要求
1.报名对象
公司理工科相关专业本科生及研究生(建议目前就读大二、大三的高年级员工)
2. 截止日期
新加坡国立大学理公司将负责本项目线上选拔。西工老员工报名截止日期为2024年3月29日(周五),报名员工名单将由beats365官网入口于2024年4月1日(周一)前统一提供给对方。项目方最终录取名单将发布在QQ交流群中,请及时入群。
3.报名方式
(1)请申请加入“2024数统新加坡暑期项目交流QQ群”,涉及公布录取名单(QQ:869428606),并填写《数统公司-beats365官网入口2024年出国(境)短期交流项目员工信息统计表》(附件)。请将报名信息表、英文成绩证明文件、中文最新成绩单以压缩包形式发送至邮箱zhuorong.li@nwpu.edu.cn(邮件主题命名为“2024年新加坡暑期项目+姓名+公司”)。
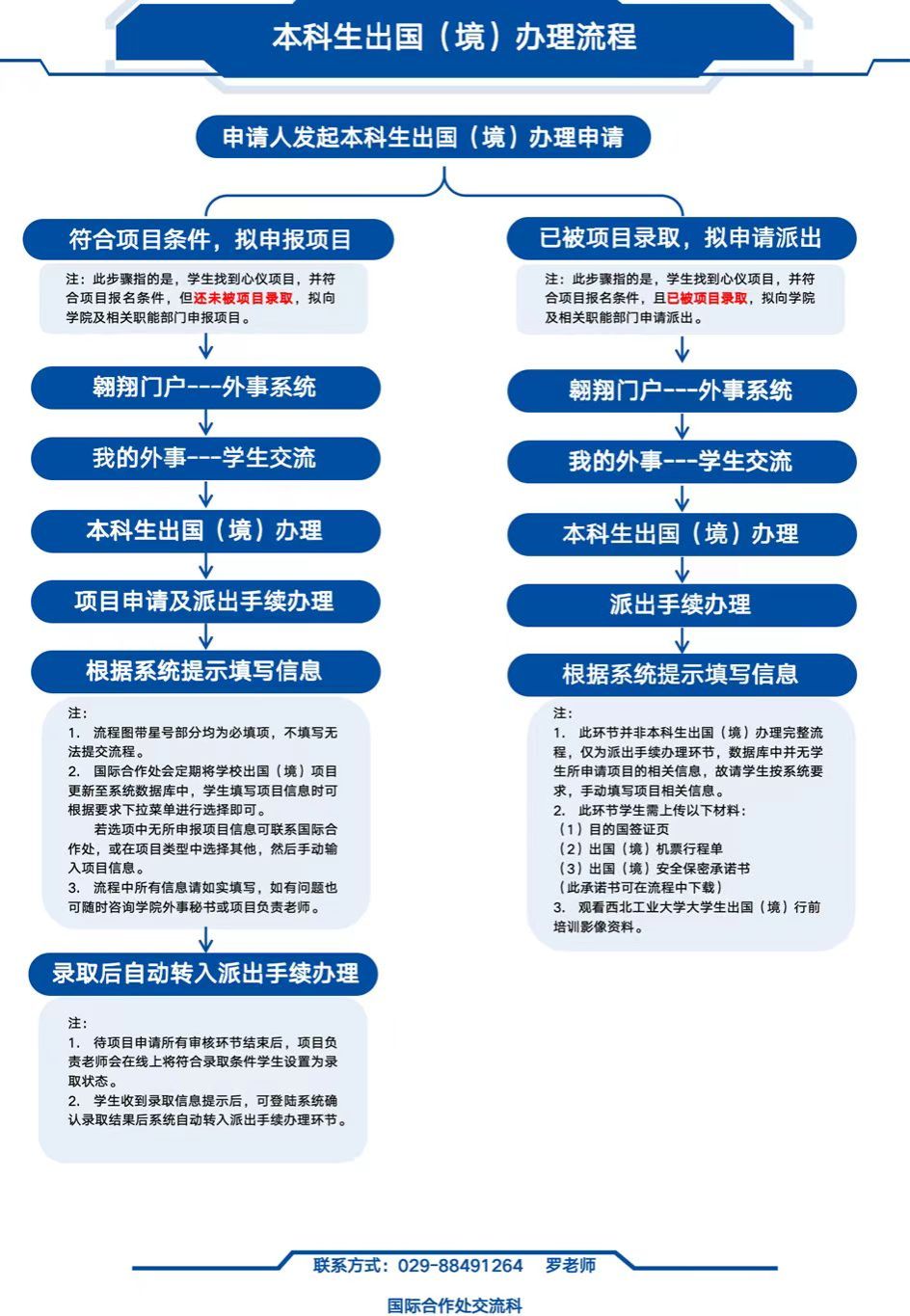
(2)参照下图登陆翱翔门户-外事系统进行网上手续办理。

图文:肖曼玉 李卓榕
审核:都琳

英文


微信二维码